

- 微信客服
工作时间 09:00-23:00
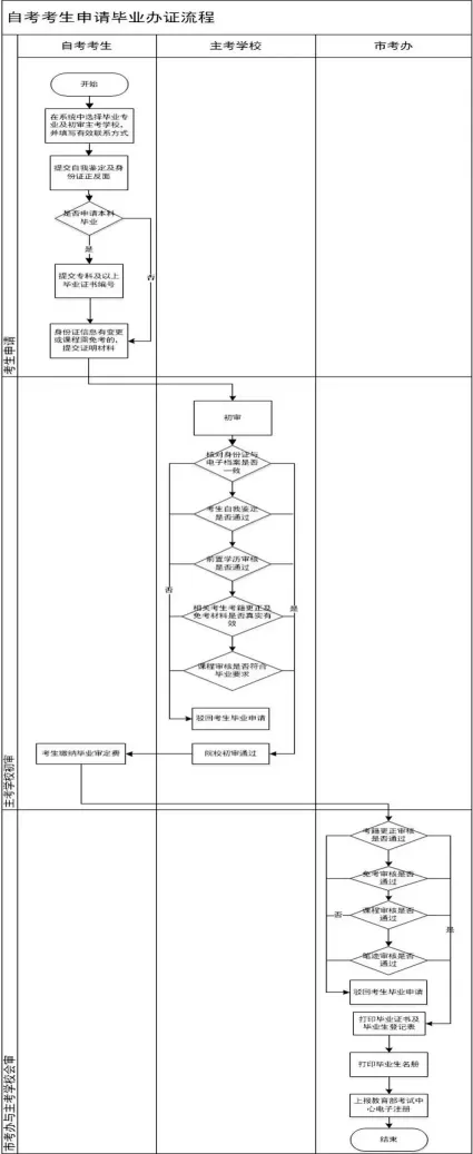
一、考生办理毕业证书流程
考生持本人有效身份证到主考学校自考办或通过高等教育自学考试重庆市信息管理系统申请毕业,并按以下步骤提交相关材料。
1.选择毕业专业及初审主考学校。
2.填写有效联系方式。
3.提交参加自学考试期间自我鉴定。
4.提交身份证正反面图片。
5.申请本科毕业的考生,提交本人专科及以上毕业证书编号。此证书编号未通过学信网认证的,需提交本人专科及以上毕业证书图片及学信网可查的学历电子注册备案表图片。
6.姓名及身份证号变更的,提交考籍变更材料。
7.课程需免考的,提交课程免考材料。
8.经主考学校初审合格后,考生方可缴纳毕业审定费及毕业证书工本费。
二、主考学校毕业审核流程
1.核对考生身份证与考生电子档案基本信息是否一致。
2.审核考生自我鉴定。
3.对申请本科毕业的考生,审核其专科及以上毕业证书及相关学历电子注册备案表与考生电子档案信息是否一致。
4.依照专业开考计划审核考生是否符合毕业要求。
5.审核考籍更正材料。
6.审核免考相关材料。
7.审核实践性环节考核及毕业考核(包括毕业设计、毕业论文等)是否符合毕业要求。
8.将通过审核的考生提交市考办,未通过则反馈考生并告知原因。
三、市考办毕业审核流程
1.考籍更正审核。
2.免考合规性审核。
3.依据专业开考计划进行课程审核。
4.本科毕业生前置学历审核。
5.考生考试课程笔迹一致性、真实性审核。
6.打印毕业证书及毕业生登记表。
7.打印存档毕业生名册,市考办、主考学校各留存一份。
8.上报教育部考试中心电子注册。

重庆市高等教育自学考试毕业办证流程图


工作时间 09:00-23:00